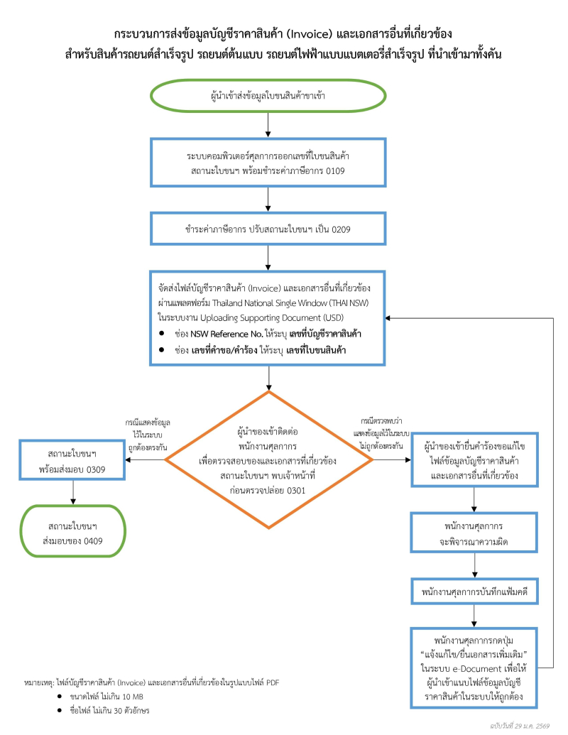
แนวทางการส่งข้อมูลบัญชีราคาสินค้า (Invoice) และเอกสารอื่นที่เกี่ยวข้องในรูปแบบไฟล์ PDF ผ่านแพลตฟอร์ม THAI NSW

แนวทางการส่งข้อมูลบัญชีราคาสินค้า (Invoice) และเอกสารอื่นที่เกี่ยวข้องในรูปแบบไฟล์ PDF ผ่านแพลตฟอร์ม THAI NSW
>>> (มีผลใช้บังคับ 2 กุมภาพันธ์ 2569) <<<
เป็นไปตามประกาศกรมศุลกากร ที่ 202 - 204/2567 ลงวันที่ 31 ต.ค. 2567 และประกาศกรมศุลกากร ที่ 150 - 152/2568 ลงวันที่ 28 ส.ค. 2568
ประเภทสินค้าที่กำหนดให้มีการส่งข้อมูล ได้แก่
- รถยนต์สำเร็จรูป (CBU)
- รถยนต์ต้นแบบ
- รถยนต์ไฟฟ้าแบบแบตเตอรี่สำเร็จรูปที่นำเข้ามาทั้งคัน
กำหนดให้ส่งข้อมูล Invoice และเอกสารอื่นที่เกี่ยวข้องในรูปแบบไฟล์ PDF
(ไม่เกิน 10 MB/ไฟล์ โดยมีชื่อไฟล์ไม่เกิน 30 ตัวอักษร)
ผ่านแพลตฟอร์ม THAI NSW
ระบบงาน Uploading Supporting Document (USD)
- ช่อง NSW Reference No. >>> ให้ระบุ เลขที่ Invoice
- ช่อง เลขที่ใบคำขอ/คำร้อง >>> ให้ระบุ เลขที่ใบขนสินค้าขาเข้า




ข้อมูลโดย : ส่วนมาตรฐานราคาศุลกากร 3 กองมาตรฐานพิธีการและราคาศุลกากร
อ่านรายละเอียดเพิ่มเติมได้ที่
https://www.customs.go.th/cont_strc_simple_with_date.php?lang=th&top_menu=menu_homepage&ini_menu=menu_public_relations_160421_04&left_menu=menu_public_relations_160421_04_160421_01¤t_id=14232b32404e505f48464a4e464b48


